首页
文联概况
文联简介
文联章程
驻会领导
主席团
机构设置
文代会
第一次代表大会
第二次代表大会
第三次代表大会
第四次代表大会
第五次代表大会
第六次代表大会
文艺资讯
机关党建
文艺评奖
品牌活动
文化资源
文联刊物
服务平台
会员中心
会员登录
会员名录
文艺评奖
甘肃舞蹈飞天奖
首页
>
文艺评奖
>
甘肃舞蹈飞天奖
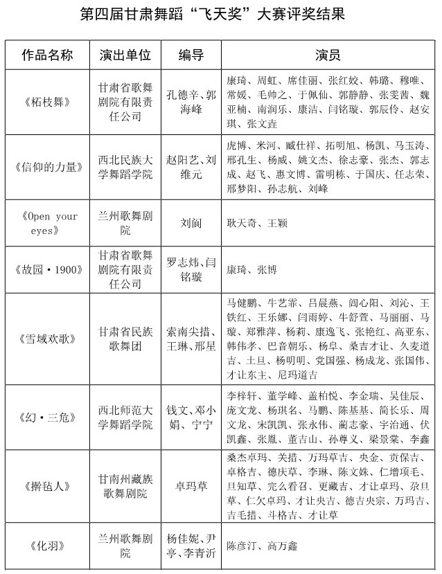
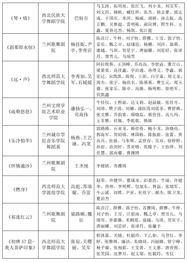
关于公布第四届甘肃舞蹈“飞天奖”大赛评奖结果的通知
发布时间:
2023-12-01
各有关单位:
2023年11月27日至29日,第四届甘肃舞蹈“飞天奖”大赛评奖经过三天现场竞演和评委公开打分,得分及排名经甘肃省兰州飞天公证处公证员监督、公证,结果真实、有效。根据《关于举办第四届甘肃舞蹈“飞天奖”大赛的通知》(甘文联联字〔2022〕1号)中奖项设置要求,取三场最后得分综合排序前20名的作品为获奖作品。本结果经甘肃省文化和旅游厅、甘肃省文学艺术界联合会、甘肃省舞蹈家协会审核、批复正式生效,现予以公布。
甘肃省文化和旅游厅 甘肃省文学艺术界联合会
2023年12月1日